知识付费内容管理系统
访问官网
产品主页
联系我们
序言
系统简介
系统介绍
移动端功能列表
PC端功能列表
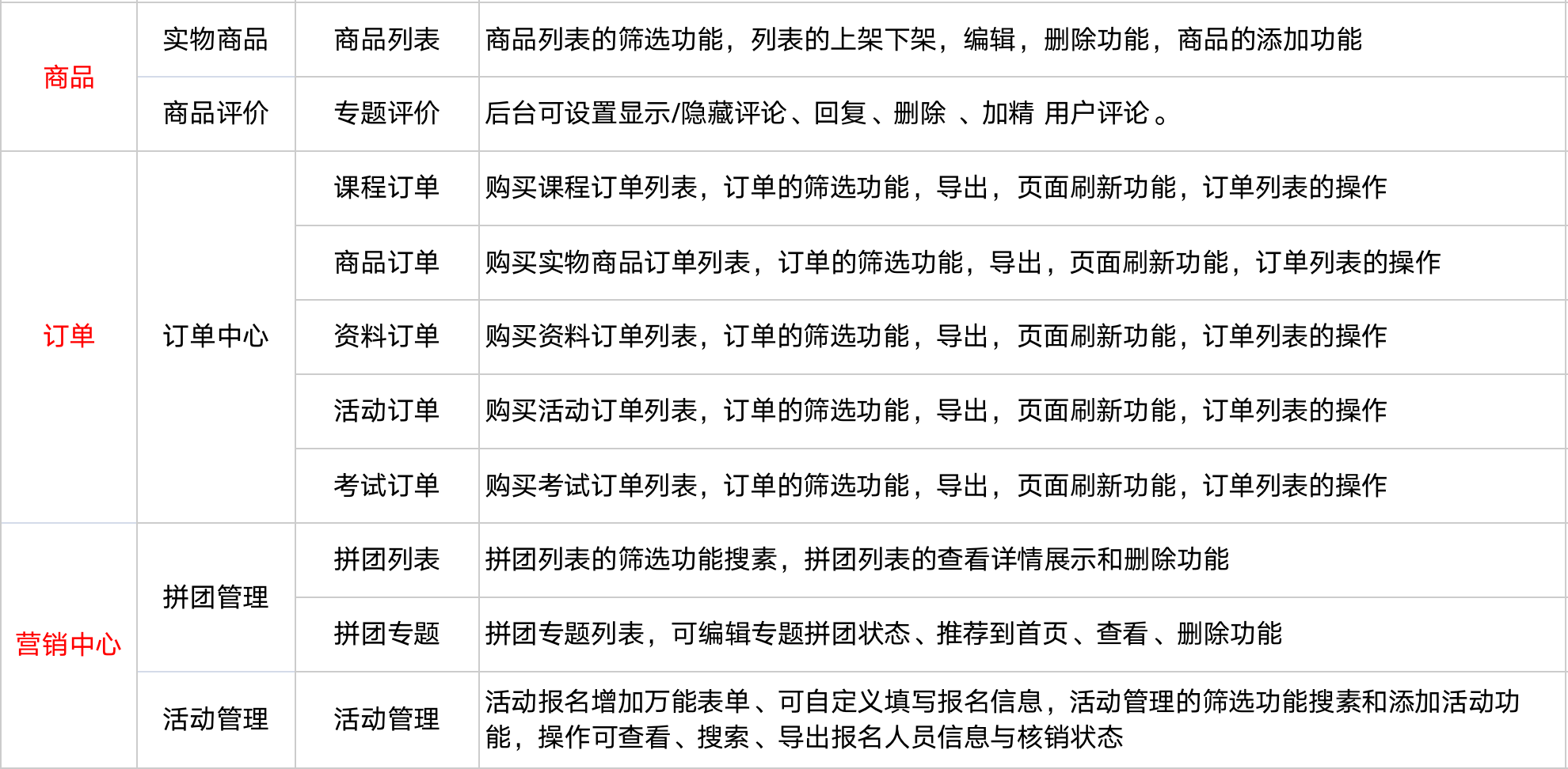
总后台功能列表
讲师端功能列表
讲师端功能列表